Strange and interesting thing has happened to me recently. I’m a user of Dell D620 laptop, which has Intel’s HDA controller and Sigmatel’s STAC9200 codec. This has always worked perfectly fine, and in my mixer I could see at least two volume controls: Master and PCM. Changing volume using both worked.
Once I’ve upgraded my Linux 3.2 to 3.4, and have noticed that Master volume
control is no more. What’s up I thought, but did nothing. Update to 3.5 hasn’t
fixed the problem. Okay, it’s time to bisect stuff.
Bisection has shown that this commit has introduced the change which affected me:
From 2faa3bf15ba69fa12bc53926b88982b3875abb3f Mon Sep 17 00:00:00 2001 From: Takashi IwaiDate: Mon, 12 Mar 2012 12:30:22 +0100 Subject: [PATCH] ALSA: hda - Rewrite the mute-LED hook with vmaster hook in patch_sigmatel.c <…> Also, this patch changes the code to create vmaster always even on STAC9200 and STAC925x. The former "Master" on these chips are renamed as "PCM" now. Signed-off-by: Takashi Iwai
That looks very strange, as it means there wasn’t PCM volume control. And indeed, compiling and loading kernel module from Linux 3.1 brings Master volume control back, but PCM volume control disappears.
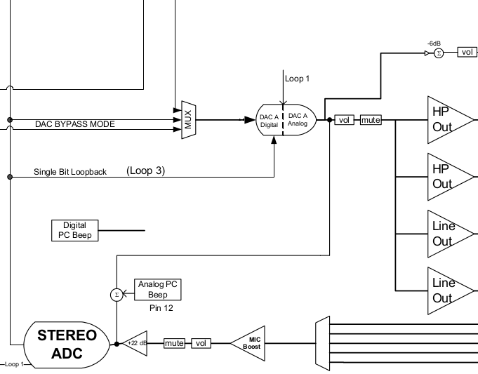
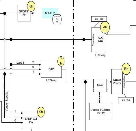
More over, when I looked up into the datasheet, I’ve found no mention of PCM volume control there:


I don’t understand how could that happen and how to solve this. I’ve mailed Takashi on this regard, so probably he may tell me something.
Update: With a bit of my help, Takashi has solved the problem: https://lkml.org/lkml/2012/9/28/682